UX/UI Design
Talently
Bringing performers and venues together with less friction and more rhythm.
Talently is a web-based platform designed to connect musicians and performers with local venues for gigs and events. This case study explores my process of designing an intuitive, filterable, and modern interface for a marketplace that didn’t yet exist—but was clearly needed.
Built from the ground up, Talently is designed with two primary user types in mind: performers looking for more gigs, and venue managers in need of fresh, local talent. Think of it as a smarter, simpler, and more organized alternative to scrolling through Instagram DMs or spreadsheets.
UX/UI Designer
Figma, Google Forms, Adobe Creative Suite
Academic Project (University of Edinburgh, MSc Design & Digital Media)
The Challenge
Booking talent today is fragmented. Venues rely on word-of-mouth, Instagram DMs, and outdated agency lists. Performers often cold-message bars and wait for replies. There’s no single, clean platform for this kind of exchange—and that’s where Talently steps in.
Core problems to solve:
No centralized, filterable list of talent or availability
Unclear onboarding processes for both performers and venues
Poor communication workflows (email chains, social media, no confirmation UI)
Zero visibility into past performances, reviews, or requests
The Goal
Design a platform where both parties—venues and performers—can:
Onboard quickly
Create/edit searchable profiles
Send/receive gig requests
View and manage bookings
Chat and confirm arrangements
All while maintaining a clean, professional interface that doesn’t feel like a glorified spreadsheet.
User Research
To better understand user goals and pain points, I created three primary personas:
Talia – A musician looking for consistent gigs, clear communication, and long set times
Brad – A venue owner trying to reduce costs, find fresh local talent, and stay efficient
Ben – A talent booker who needs a faster way to manage multiple weekly gigs and cut down on email
I also conducted a heuristic analysis on existing tools (Facebook Groups, Instagram, spreadsheets), and evaluated each based on:
Consistency and standards
Aesthetic and minimalist design
Help and documentation
The results revealed major gaps in usability, searchability, and trust—especially for users over 30 managing regular bookings.
UX Strategy
Because Talently serves two distinct audiences—venues and performers—my UX strategy focused on building mirrored, role-specific experiences that feel familiar yet distinct. I approached this by:
Creating dual dashboards
Each user type lands on their own personalized home screen, with access to relevant features like Requests (venue) or Confirmations (performer).
Prioritizing actionable paths
Booking, messaging, and managing requests were designed to be front and center—everything else is secondary. This keeps users task-focused, not lost in menus.
Minimizing cognitive load
No clutter, no jargon. Smart defaults, progressive disclosure, and confirmation prompts make the experience intuitive for first-time users.
Designing for real-world workflows
Booking a musician isn’t always immediate—so Talently includes soft handoff tools like messaging, saved performers/venues, and profile browsing with availability filters.
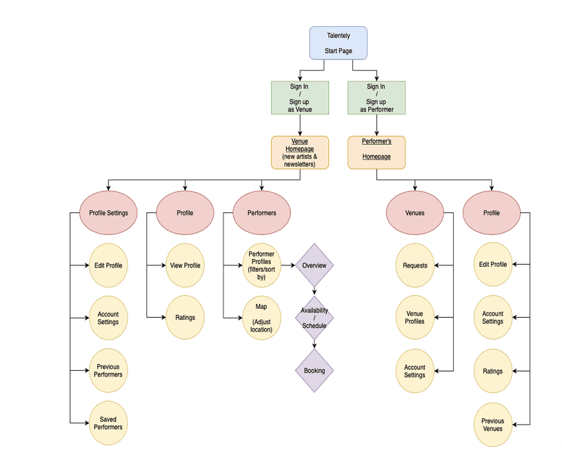
Flow Chart
To visualize the dual experience model, I created a master flow chart showing both venue and performer journeys through the app. This helped guide the navigation structure and ensure parity between user types, while also identifying overlap in shared tasks like messaging and profile management.
Highlights:
Role-based onboarding and homepage routes
Shared components (e.g., Ratings, Account Settings) that adapt by user type
A clear, centralized path to the booking system for both parties
Modular structure for future features like saved favorites, newsletters, or map-based discovery
User Flows
I designed two onboarding paths: one for performers, and one for venues.
Each flow maps cleanly from login → onboarding → profile setup → request handling → messaging → booking confirmation.
Tasks are broken into simple, linear steps with error prevention and clear success messages. A strong emphasis was placed on confirmation screens and feedback loops, something sorely missing from competitor tools.
Usability Testing
To validate the design and uncover usability issues, I conducted moderated usability testing with participants aged 23–49, all with some experience in live events, coordination, or music performance.
Participants
Testers from urban environments (bookers, musicians, and marketing staff)
Tested both venue and performer flows
Key Tasks
Book a performer as a Talent Booker
Accept a venue’s request as a Performer
Create a performer account
Update a profile and sample media
View past bookings and performance stats
All core flows were successfully completed. Participants found navigation clear and features intuitive. One noted that it “felt like a booking tool built for venues, but could benefit from more info for performers.”
Card Sorting Insights
Before prototyping, I ran a card sorting exercise using OptimalSort to understand how users grouped booking-related actions and questions.
Participants naturally clustered tasks into Booking, Performer Profiles, and Event Details
This helped shape tab groupings, menu labels, and the flow of onboarding and filtering
“Does the venue give us food and drinks?” was placed near “How do I confirm a booking?”—showing how users think in terms of gig logistics, not platform features.
Wireframes
I began with low- and mid-fidelity wireframes for each user type. Each dashboard is customized:
Venues can search performers, view availability, send booking requests, and manage past gigs
Performers can view offers, update their availability, manage their profile, and confirm or decline gigs
The wireframes helped refine layout decisions like:
Swapping tabbed layouts for dropdown menus
Placing action buttons consistently at the top-right
Highlighting current steps in onboarding for both user types
Color Prototypes
Dual User Dashboards (Performer vs. Venue)
Multi-step onboarding with confirmation progress
Request & Confirmation System with decline handling
Editable profiles with availability and embedded content (video, genre tags)
Direct messaging interface with notification support
Everything was built with clarity, speed, and real-world booking logic in mind.
The Outcome
Talently successfully brought clarity and structure to a previously chaotic process—helping venues and performers book each other with confidence.
What Went Well
Dual onboarding and dashboards worked seamlessly across user types
Users praised the UI's clarity and found the booking process intuitive
Information architecture was validated through card sorting and flow testing
Visual consistency made the app feel modern and trustworthy
Reflection
Designing Talently pushed me to think across multiple user mindsets, design for complex flows, and prioritize simplicity in multi-user systems. I especially enjoyed:
Mapping and testing two distinct UX paths
Designing a clean system for booking requests and confirmations
Seeing how a strong visual system could unify an entire platform
If I continued with this project, I’d explore:
Payment integration
Calendar syncing
Reviews and performer ratings
But for now? Talently proves that booking a band doesn’t need to be harder than finding one.











